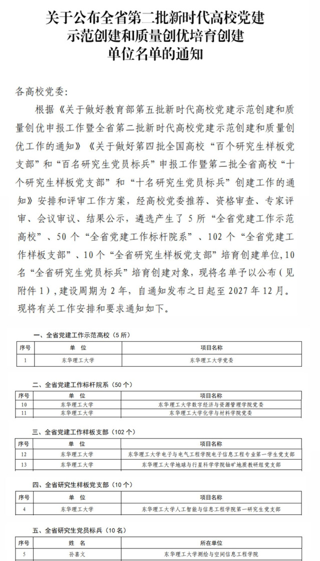
近日,江西省委教育工委公布了第二批全省新时代党建示范创建和质量创优培育创建单位名单。东华理工大学党委入选“全省党建工作示范高校”培育创建单位;数字经济与资源管理学院党委、化学与材料学院党委入选“全省党建工作标杆院系”培育创建单位;电子与电气工程学院电子信息工程专业第一学生党支部、地球与行星科学学院铀矿地质教研组党支部入选“全省党建工作样板支部”培育创建单位;人工智能与信息工程学院第一研究生党支部入选“全省研究生样板党支部”培育创建单位;测绘与空间信息工程学院孙喜文入选“全省研究生党员标兵”培育创建对象。

近年来,学校党委坚持以习近平新时代中国特色社会主义思想为指导,深入学习贯彻党的二十大和二十届历次全会精神,全面落实新时代党的建设总要求和新时代党的组织路线。通过深入实施基层党组织“对标争先”建设计划,着力构建“国家级—省级—校级”三级党建创优体系,及时发掘推广了一批成熟机制和典型经验,积极探索“双融双育”新路径,有效实现了党建工作与业务发展深度融合、同频共振,以高质量党建引领和保障了学校事业高质量发展。
下一步,学校党委将以此次党建“双创”为新起点,按照“培育一批、建设一批、带动一批”的创建思路,不断强化政治责任,加强组织领导,完善体制机制,创新方法载体,有力发挥示范引领和辐射带动作用,为学校事业高质量发展提供坚强有力的组织保障。(文/图 吴珍云)
编辑:刘宇翔 责任编辑:陈婷 审核:黄来明
